
周一,美元兑多数主要货币走弱,日元大幅上涨,黄金价格刷新历史新高;与此同时,投资者纷纷研判,若日美联手入市支撑日元,可能会进一步恶化市场对美元的情绪。此前,美国政府反复无常的政策制定扰动了金融市场,美元刚经历了自5月以来表现最差的一周;期权市场上,美元相关定价也正迈向至少2011年以来最悲观的水平。
开头:中新经纬
4月3日,ST西发一字跌停,收尾收盘报9.19元/股,总市值24亿元。这是该股持续第三个往昔时跌停。
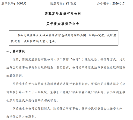
4月2日更阑,ST西发公告称,近日,公司通过电话、微信等神色,均无法与公司董事长罗希取得关连,收尾当今,公司尚不细目无法与罗希取得关连的具体原因。
公告称,罗希在无法取得关连本领暂时无法履行董事长职责。凭据有关法律律例及《公司王法》第一百二十一条法则,董事长弗成履行职务或者不履行职务的,由公司副董事长廖川代为履行董事长有关职责。
公告提到,罗希为公司骨子限制东说念主,除担任公司董事长、董事会计策委员会主任委员外,未担任公司其他职务。
影响方面,ST西发示意,收尾公告清晰日,公司限制权未发生变化,除罗希外的公司其他一齐董事、高等不停东说念主员当今均平日履职。公司领有完善的搞定及里面限制机制,公司将按照有关法律律例和有关轨制范例运作。公司董事会仍有8名董事平日履职,其中独处董事3名,合适法定最低东说念主数,董事会运作平日,公司及子公司出产意料打算情况平日,配资门户网高管团队已对日常意料打算不停有关事项作念了妥善安排,该事项不会对公司董事会的运作和公司的平日意料打算产生首要影响。
据ST西发此昨年报清晰,罗希,1973年10月生,硕士。2014年3月起任四川花间堂货仓投资不停有限公司董事长;2016年4月起任西藏信息产业股份有限公司董事长;2017年8月起任西藏投资控股集团股份有限公司监事;2019年1月起任西藏盛邦控股有限公司试验董事;2020年1月起任西藏发展股份有限公司董事长;2020年5月起任西藏拉萨啤酒有限公司董事长。
2024年,罗希从公司得到的税前报答总数为91.93万元。
ST西发同期指示,当今公司处于预重整阶段,公司仍在照章联结法院及临时不停东说念主开展有关责任。公司于2026年3月26日清晰了《对于首要钞票重组的发挥公告》,本次往来有关责任正在进行中。凭据现行法律律例的有关法则,收尾公告日,公司未发现平直对预重整、首要钞票重组形成首要不利影响的事项。公司能否过问重全体式尚存在不细目性,要是法院崇敬受理央求东说念主对公司的重整央求且重整班师实施兑现,将故意于改善公司的钞票欠债结构;但即使法院崇敬受理重整央求,后续仍然存在因重整失败而被宣告歇业并被实施歇业算帐的风险。对于首要钞票重组事项,本次往来有关议案尚需提交鼓吹会审议通事后才可实施,本次往来能否得到公司鼓吹会审议通过及最终得到通过的时候均存在一定不细目性,敬请雄壮投资者感性投资,瞩目投资风险。
据上述《对于首要钞票重组的发挥公告》,ST西发捏有西藏拉萨啤酒有限公司(以下简称“拉萨啤酒”)50%股权,为拉萨啤酒控股鼓吹。为更好地聚焦实业、超越主业、深耕专科限度,公司拟计较以现款神色购买嘉士伯海外有限公司所捏有的拉萨啤酒50%的股权。若本次往来概况班师完成,公司将捏有拉萨啤酒100%的股权,故意于提高公司钞票的齐全性,增强公司的捏续意料打算才智,不会导致公司财务景色发生首要不利变化,况兼故意于公司超越主业、增强抗风险才智,普及全体竞争力。
企业网站信息显现,ST西发主交易务为啤酒的出产与销售,主要居品为拉萨啤酒。
启泰网配资事迹方面,ST西发瞻望2025年包摄于上市公司鼓吹的净利润为1.10亿元~1.60亿元,同比增长319.91%~510.77%;瞻望扣除非无为性损益后的净利润为2000万元~2700万元,同比着落1.51%~27.05%。
ST西发示意,2025年度,公司及控股子公司拉萨啤酒收回大额应收款转回坏账准备致信用减值死亡同比大幅减少,是敷陈期包摄于母公司鼓吹净利润大幅增长的主要原因。
中新经纬综自V不雅财报等
海量资讯、精确解读,尽在新浪财经APP
包袱剪辑:刘万里 SF014高开网配资
迎尚网配资兴盛网配资启盈优配米牛配资优配网官网信泰资本提示:文章来自网络,不代表本站观点。